Live migration with fall-forward TECH PREVIEW
When migrating using YugabyteDB Voyager, it is prudent to have a backup strategy if the new database doesn't work as expected. A fall-forward approach consists of creating a third database (the source-replica database) that is a replica of your original source database.
A fall-forward approach allows you to test the system end-to-end. This workflow is especially important in heterogeneous migration scenarios, in which source and target databases are using different engines.
Fall-forward workflow

Before starting a live migration, you set up the source-replica database (via import data to source-replica). During migration, yb-voyager replicates the snapshot data along with new changes exported from the source database to the target and source-replica databases, as shown in the following illustration:

At cutover to target, applications stop writing to the source database and start writing to the target YugabyteDB database. After the cutover process is complete, Voyager keeps the source-replica database synchronized with changes from the target YugabyteDB database as shown in the following illustration:

Finally, if you need to switch to the source-replica database (because the current YugabyteDB system is not working as expected), you can initiate cutover to your source-replica.

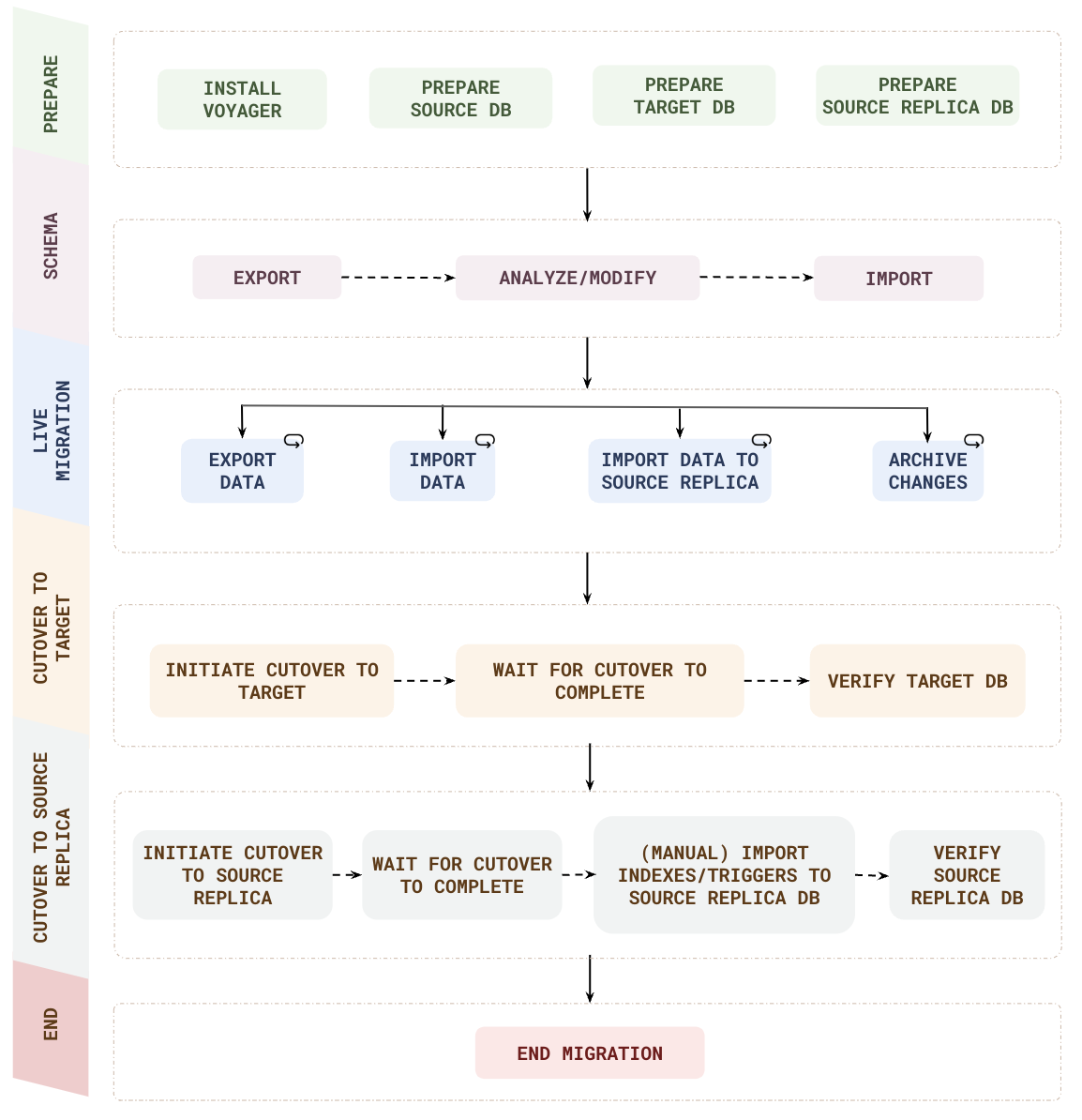
The following illustration describes the workflow for live migration using YB Voyager with the fall-forward option.

| Phase | Step | Description |
|---|---|---|
| PREPARE | Install voyager | yb-voyager supports RHEL, CentOS, Ubuntu, and macOS, as well as airgapped and Docker-based installations. |
| Prepare source DB | Create a new database user with READ access to all the resources to be migrated. | |
| Prepare target DB | Deploy a YugabyteDB database and create a user with superuser privileges. | |
| Prepare source-replica DB | Deploy a database (a replica of your original source database) and create a user with necessary privileges. | |
| SCHEMA | Export | Convert the database schema to PostgreSQL format using the yb-voyager export schema command. |
| Analyze | Generate a Schema Analysis Report using the yb-voyager analyze-schema command. The report suggests changes to the PostgreSQL schema to make it appropriate for YugabyteDB. |
|
| Modify | Using the report recommendations, manually change the exported schema. | |
| Import | Import the modified schema to the target YugabyteDB database using the yb-voyager import schema command. |
|
| LIVE MIGRATION | Start | Start the phases: export data, import data to target, followed by import data to source-replica, and archive changes simultaneously. |
| Export data | The export data command first exports a snapshot and then starts continuously capturing changes from the source. | |
| Import data | The import data to target command first imports the snapshot, and then continuously applies the exported change events on the target. | |
| Import data to source-replica | The import data to source-replica command imports the snapshot, and then continuously applies the exported change events on the source-replica. | |
| Archive changes | Continuously archive migration changes to limit disk utilization. | |
| CUTOVER TO TARGET | Initiate cutover to target | Perform a cutover (stop streaming changes) when the migration process reaches a steady state where you can stop your applications from pointing to your source database, allow all the remaining changes to be applied on the target YugabyteDB database, and then restart your applications pointing to YugabyteDB. |
| Wait for cutover to complete | Monitor the wait status using the cutover status command. | |
| Verify target DB | Check if the live migration is successful on both the source and the target databases. | |
| CUTOVER TO SOURCE REPLICA | Initiate cutover to source-replica | Perform a cutover (stop streaming changes) from the target YugabyteDB database to the source-replica database only when the target YugabyteDB database is not working as expected, allow all the change events to be applied to the source-replica database, and then restart your applications pointing to the source-replica database. |
| Wait for cutover to complete | Monitor the wait status using the cutover status command. | |
| (Manual) Import indexes and triggers to source-replica DB | After the snapshot import is complete, import indexes and triggers to the source-replica database manually. | |
| Verify source-replica DB | Check if the live migration is successful on both the target and the source-replica databases. | |
| END | End migration | Clean up the migration information stored in export directory and databases (source, source-replica, and target). |
Before proceeding with migration, ensure that you have completed the following steps:
- Install yb-voyager.
- Review the guidelines for your migration.
- Review data modeling strategies.
- Prepare the source database.
- Prepare the target database.
Prepare the source database
Create a new database user, and assign the necessary user permissions.
-
Ensure that your database log_mode is
archivelogas follows:SELECT LOG_MODE FROM V$DATABASE;LOG_MODE ------------ ARCHIVELOGIf log_mode is NOARCHIVELOG (that is, not enabled), run the following command:
sqlplus /nolog SQL>alter system set db_recovery_file_dest_size = 10G; SQL>alter system set db_recovery_file_dest = '<oracle_path>/oradata/recovery_area' scope=spfile; SQL> connect / as sysdba SQL> Shutdown immediate SQL> Startup mount SQL> Alter database archivelog; SQL> Alter database open; -
Create the tablespaces as follows:
-
Connect to Pluggable database (PDB) as sysdba and run the following command:
CREATE TABLESPACE logminer_tbs DATAFILE '/opt/oracle/oradata/ORCLCDB/ORCLPDB1/logminer_tbs.dbf' SIZE 25M REUSE AUTOEXTEND ON MAXSIZE UNLIMITED; -
Connect to Container database (CDB) as sysdba and run the following command:
CREATE TABLESPACE logminer_tbs DATAFILE '/opt/oracle/oradata/ORCLCDB/logminer_tbs.dbf' SIZE 25M REUSE AUTOEXTEND ON MAXSIZE UNLIMITED;
-
-
Run the following commands from CDB as sysdba:
CREATE USER c##ybvoyager IDENTIFIED BY password DEFAULT TABLESPACE logminer_tbs QUOTA UNLIMITED ON logminer_tbs CONTAINER=ALL; GRANT CREATE SESSION TO c##ybvoyager CONTAINER=ALL; GRANT SET CONTAINER TO c##ybvoyager CONTAINER=ALL; GRANT SELECT ON V_$DATABASE to c##ybvoyager CONTAINER=ALL; GRANT FLASHBACK ANY TABLE TO c##ybvoyager CONTAINER=ALL; GRANT SELECT ANY TABLE TO c##ybvoyager CONTAINER=ALL; GRANT SELECT_CATALOG_ROLE TO c##ybvoyager CONTAINER=ALL; GRANT EXECUTE_CATALOG_ROLE TO c##ybvoyager CONTAINER=ALL; GRANT SELECT ANY TRANSACTION TO c##ybvoyager CONTAINER=ALL; GRANT LOGMINING TO c##ybvoyager CONTAINER=ALL; GRANT CREATE TABLE TO c##ybvoyager CONTAINER=ALL; GRANT LOCK ANY TABLE TO c##ybvoyager CONTAINER=ALL; GRANT CREATE SEQUENCE TO c##ybvoyager CONTAINER=ALL; GRANT EXECUTE ON DBMS_LOGMNR TO c##ybvoyager CONTAINER=ALL; GRANT EXECUTE ON DBMS_LOGMNR_D TO c##ybvoyager CONTAINER=ALL; GRANT SELECT ON V_$LOG TO c##ybvoyager CONTAINER=ALL; GRANT SELECT ON V_$LOG_HISTORY TO c##ybvoyager CONTAINER=ALL; GRANT SELECT ON V_$LOGMNR_LOGS TO c##ybvoyager CONTAINER=ALL; GRANT SELECT ON V_$LOGMNR_CONTENTS TO c##ybvoyager CONTAINER=ALL; GRANT SELECT ON V_$LOGMNR_PARAMETERS TO c##ybvoyager CONTAINER=ALL; GRANT SELECT ON V_$LOGFILE TO c##ybvoyager CONTAINER=ALL; GRANT SELECT ON V_$ARCHIVED_LOG TO c##ybvoyager CONTAINER=ALL; GRANT SELECT ON V_$ARCHIVE_DEST_STATUS TO c##ybvoyager CONTAINER=ALL; GRANT SELECT ON V_$TRANSACTION TO c##ybvoyager CONTAINER=ALL; GRANT SELECT ON V_$MYSTAT TO c##ybvoyager CONTAINER=ALL; GRANT SELECT ON V_$STATNAME TO c##ybvoyager CONTAINER=ALL; -
Enable supplemental logging in the database as follows:
ALTER DATABASE ADD SUPPLEMENTAL LOG DATA; ALTER DATABASE ADD SUPPLEMENTAL LOG DATA (ALL) COLUMNS;
-
Ensure that your database log_mode is
archivelogas follows:SELECT LOG_MODE FROM V$DATABASE;LOG_MODE ------------ ARCHIVELOGIf log_mode is NOARCHIVELOG (that is, not enabled), run the following command:
exec rdsadmin.rdsadmin_util.set_configuration('archivelog retention hours',24); -
Connect to your database as an admin user, and create the tablespaces as follows:
CREATE TABLESPACE logminer_tbs DATAFILE SIZE 25M AUTOEXTEND ON MAXSIZE UNLIMITED; -
Run the following commands connected to the admin or privileged user:
CREATE USER ybvoyager IDENTIFIED BY password DEFAULT TABLESPACE logminer_tbs QUOTA UNLIMITED ON logminer_tbs; GRANT CREATE SESSION TO YBVOYAGER; begin rdsadmin.rdsadmin_util.grant_sys_object( p_obj_name => 'V_$DATABASE', p_grantee => 'YBVOYAGER', p_privilege => 'SELECT'); end; / GRANT FLASHBACK ANY TABLE TO YBVOYAGER; GRANT SELECT ANY TABLE TO YBVOYAGER; GRANT SELECT_CATALOG_ROLE TO YBVOYAGER; GRANT EXECUTE_CATALOG_ROLE TO YBVOYAGER; GRANT SELECT ANY TRANSACTION TO YBVOYAGER; GRANT LOGMINING TO YBVOYAGER; GRANT CREATE TABLE TO YBVOYAGER; GRANT LOCK ANY TABLE TO YBVOYAGER; GRANT CREATE SEQUENCE TO YBVOYAGER; begin rdsadmin.rdsadmin_util.grant_sys_object( p_obj_name => 'DBMS_LOGMNR', p_grantee => 'YBVOYAGER', p_privilege => 'EXECUTE', p_grant_option => true); end; / begin rdsadmin.rdsadmin_util.grant_sys_object( p_obj_name => 'DBMS_LOGMNR_D', p_grantee => 'YBVOYAGER', p_privilege => 'EXECUTE', p_grant_option => true); end; / begin rdsadmin.rdsadmin_util.grant_sys_object( p_obj_name => 'V_$LOG', p_grantee => 'YBVOYAGER', p_privilege => 'SELECT'); end; / begin rdsadmin.rdsadmin_util.grant_sys_object( p_obj_name => 'V_$LOG_HISTORY', p_grantee => 'YBVOYAGER', p_privilege => 'SELECT'); end; / begin rdsadmin.rdsadmin_util.grant_sys_object( p_obj_name => 'V_$LOGMNR_LOGS', p_grantee => 'YBVOYAGER', p_privilege => 'SELECT'); end; / begin rdsadmin.rdsadmin_util.grant_sys_object( p_obj_name => 'V_$LOGMNR_CONTENTS', p_grantee => 'YBVOYAGER', p_privilege => 'SELECT'); end; / begin rdsadmin.rdsadmin_util.grant_sys_object( p_obj_name => 'V_$LOGMNR_PARAMETERS', p_grantee => 'YBVOYAGER', p_privilege => 'SELECT'); end; / begin rdsadmin.rdsadmin_util.grant_sys_object( p_obj_name => 'V_$LOGFILE', p_grantee => 'YBVOYAGER', p_privilege => 'SELECT'); end; / begin rdsadmin.rdsadmin_util.grant_sys_object( p_obj_name => 'V_$ARCHIVED_LOG', p_grantee => 'YBVOYAGER', p_privilege => 'SELECT'); end; / begin rdsadmin.rdsadmin_util.grant_sys_object( p_obj_name => 'V_$ARCHIVE_DEST_STATUS', p_grantee => 'YBVOYAGER', p_privilege => 'SELECT'); end; / begin rdsadmin.rdsadmin_util.grant_sys_object( p_obj_name => 'V_$TRANSACTION', p_grantee => 'YBVOYAGER', p_privilege => 'SELECT'); end; / begin rdsadmin.rdsadmin_util.grant_sys_object( p_obj_name => 'V_$MYSTAT', p_grantee => 'YBVOYAGER', p_privilege => 'SELECT'); end; / begin rdsadmin.rdsadmin_util.grant_sys_object( p_obj_name => 'V_$STATNAME', p_grantee => 'YBVOYAGER', p_privilege => 'SELECT'); end; / -
Enable supplemental logging in the database as follows:
exec rdsadmin.rdsadmin_util.alter_supplemental_logging('ADD'); begin rdsadmin.rdsadmin_util.alter_supplemental_logging( p_action => 'ADD', p_type => 'ALL'); end; /
-
yb_voyager requires
wal_levelto be logical. You can check this using following the steps:-
Run the command
SHOW wal_levelon the database to check the value. -
If the value is anything other than logical, run the command
SHOW config_fileto know the path of your configuration file. -
Modify the configuration file by uncommenting the parameter
wal_leveland set the value to logical. -
Restart PostgreSQL.
-
-
Check that the replica identity is FULL (
f) for all tables on the database.-
Check the replica identity using the following query:
SELECT n.nspname, relname, relreplident FROM pg_class c JOIN pg_namespace n on c.relnamespace = n.oid WHERE n.nspname in (<SCHEMA_LIST>) and relkind = 'r'; --- SCHEMA_LIST used is a comma-separated list of schemas, for example, SCHEMA_LIST 'abc','public', 'xyz'. -
Change the replica identity of all tables if the tables have an identity other than FULL (
f), using the following query:DO $$ DECLARE r Record; BEGIN FOR r IN (SELECT table_schema, '"' || table_name || '"' as t_name FROM information_schema.tables WHERE table_schema IN (<SCHEMA_LIST>) AND table_type = 'BASE TABLE') LOOP EXECUTE 'ALTER TABLE ' || r.table_schema || '.' || r.t_name || ' REPLICA IDENTITY FULL'; END LOOP; END $$; --- SCHEMA_LIST used is a comma-separated list of schemas, for example, SCHEMA_LIST 'abc','public', 'xyz'.
-
-
Create user
ybvoyagerfor the migration using the following command:CREATE USER ybvoyager PASSWORD 'password' REPLICATION; -
Switch to the database that you want to migrate as follows:
\c <database_name> -
Grant the
USAGEpermission to theybvoyageruser on all schemas of the database as follows:SELECT 'GRANT USAGE ON SCHEMA ' || schema_name || ' TO ybvoyager;' FROM information_schema.schemata; \gexecThe preceding
SELECTstatement generates a list ofGRANT USAGEstatements which are then executed bypsqlbecause of the\gexecswitch. The\gexecswitch works for PostgreSQL v9.6 and later. For earlier versions, you'll have to manually execute theGRANT USAGE ON SCHEMA schema_name TO ybvoyagerstatement, for each schema in the source PostgreSQL database. -
Grant
SELECTpermission on all the tables and sequences as follows:SELECT 'GRANT SELECT ON ALL TABLES IN SCHEMA ' || schema_name || ' TO ybvoyager;' FROM information_schema.schemata; \gexec SELECT 'GRANT SELECT ON ALL SEQUENCES IN SCHEMA ' || schema_name || ' TO ybvoyager;' FROM information_schema.schemata; \gexecThe
ybvoyageruser can now be used for migration. -
Create a replication group as follows:
CREATE ROLE replication_group; -
Add the original owner of the table to the group as follows:
GRANT replication_group TO <original_owner>; -
Add the user
ybvoyagerto the replication group as follows:GRANT replication_group TO ybvoyager; -
Transfer ownership of the tables to the role
replication_groupas follows:DO $$ DECLARE r Record; BEGIN FOR r IN (SELECT table_schema, '"' || table_name || '"' as t_name FROM information_schema.tables WHERE table_schema IN (<SCHEMA_LIST>)) LOOP EXECUTE 'ALTER TABLE ' || r.table_schema || '.' || r.t_name || ' OWNER TO replication_group'; END LOOP; END $$; --- SCHEMA_LIST used is a comma-separated list of schemas, for example, SCHEMA_LIST 'abc','public', 'xyz'. -
Grant
CREATEprivilege on the source database toybvoyageras follows:GRANT CREATE ON DATABASE <database_name> TO ybvoyager; --required to create a publication.
-
yb_voyager requires
wal_levelto be logical. This is controlled by a database parameterrds.logical_replicationwhich needs to be set to 1. You can check this using following the steps:-
Run the command
SHOW rds.logical_replicationon the database to check whether the parameter is set. -
If the parameter is not set, you can change the parameter value to 1 from the RDS console of the database; navigate to Configuration > Parameter group >
rds.logical_replication. -
If the
rds.logical_replicationerrors out (after the change), create a new parameter group with the value as 1, and assign it to the database instance from the Modify option on the RDS console. -
Restart RDS.
-
-
Check that the replica identity is FULL (
f) for all tables on the database.-
Check the replica identity using the following query:
SELECT n.nspname, relname, relreplident FROM pg_class c JOIN pg_namespace n on c.relnamespace = n.oid WHERE n.nspname in (<SCHEMA_LIST>) and relkind = 'r'; --- SCHEMA_LIST used is a comma-separated list of schemas, for example, SCHEMA_LIST 'abc','public', 'xyz'. -
Change the replica identity of all tables if the tables have an identity other than FULL (
f), using the following query:DO $$ DECLARE r Record; BEGIN FOR r IN (SELECT table_schema, '"' || table_name || '"' as t_name FROM information_schema.tables WHERE table_schema IN (<SCHEMA_LIST>) AND table_type = 'BASE TABLE') LOOP EXECUTE 'ALTER TABLE ' || r.table_schema || '.' || r.t_name || ' REPLICA IDENTITY FULL'; END LOOP; END $$; --- SCHEMA_LIST used is a comma-separated list of schemas, for example, SCHEMA_LIST 'abc','public', 'xyz'.
-
-
Create user
ybvoyagerfor the migration using the following command:CREATE USER ybvoyager PASSWORD 'password'; GRANT rds_replication to ybvoyager; -
Switch to the database that you want to migrate as follows:
\c <database_name> -
Grant the
USAGEpermission to theybvoyageruser on all schemas of the database as follows:SELECT 'GRANT USAGE ON SCHEMA ' || schema_name || ' TO ybvoyager;' FROM information_schema.schemata; \gexecThe preceding
SELECTstatement generates a list ofGRANT USAGEstatements which are then executed bypsqlbecause of the\gexecswitch. The\gexecswitch works for PostgreSQL v9.6 and later. For older versions, you'll have to manually execute theGRANT USAGE ON SCHEMA schema_name TO ybvoyagerstatement, for each schema in the source PostgreSQL database. -
Grant
SELECTpermission on all the tables and sequences as follows:SELECT 'GRANT SELECT ON ALL TABLES IN SCHEMA ' || schema_name || ' TO ybvoyager;' FROM information_schema.schemata; \gexec SELECT 'GRANT SELECT ON ALL SEQUENCES IN SCHEMA ' || schema_name || ' TO ybvoyager;' FROM information_schema.schemata; \gexecNote that you may get "Permission Denied" errors for
pg_catalog tables(such as pg_statistic). These errors do not affect the migration and can be ignored. -
Create a replication group as follows:
CREATE ROLE replication_group; -
Add the original owner of the table to the group as follows:
GRANT replication_group TO <original_owner>; -
Add the user
ybvoyagerto the replication group as follows:GRANT replication_group TO ybvoyager; -
Transfer ownership of the tables to the role
replication_groupas follows:DO $$ DECLARE r Record; BEGIN FOR r IN (SELECT table_schema, '"' || table_name || '"' as t_name FROM information_schema.tables WHERE table_schema IN (<SCHEMA_LIST>)) LOOP EXECUTE 'ALTER TABLE ' || r.table_schema || '.' || r.t_name || ' OWNER TO replication_group'; END LOOP; END $$; --- SCHEMA_LIST used is a comma-separated list of schemas, for example, SCHEMA_LIST 'abc','public', 'xyz'. -
Grant
CREATEprivilege on the source database toybvoyageras follows:GRANT CREATE ON DATABASE <database_name> TO ybvoyager; --required to create a publication.The
ybvoyageruser can now be used for migration.
If you want yb-voyager to connect to the source database over SSL, refer to SSL Connectivity.
Connecting to Oracle instances
You can use only one of the following arguments to connect to your Oracle instance.
- --source-db-schema (Schema name of the source database.)
- --oracle-db-sid (Oracle System Identifier you can use while exporting data from Oracle instances.)
- --oracle-tns-alias (TNS (Transparent Network Substrate) alias configured to establish a secure connection with the server.)
Prepare the target database
Prepare your target YugabyteDB database cluster by creating a database, and a user for your cluster.
Important
Add the following flags to the cluster before starting migration, and revert them after the migration is complete.
For the target YugabyteDB versions 2.18.5.1 and 2.18.6.0 (or later minor versions), set the following flag:
ysql_pg_conf_csv = yb_max_query_layer_retries=0
For all the other target YugabyteDB versions, set the following flags:
ysql_max_read_restart_attempts = 0
ysql_max_write_restart_attempts = 0
Turn off the read-committed isolation level on the target YugabyteDB cluster during the migration.
Create the target database
Create the target YugabyteDB database in your YugabyteDB cluster. The database name can be the same or different from the source database name.
If you don't provide the target YugabyteDB database name during import, yb-voyager assumes the target YugabyteDB database name is yugabyte. To specify the target YugabyteDB database name during import, use the --target-db-name argument with the yb-voyager import commands.
CREATE DATABASE target_db_name;
Create a user
Create a user with SUPERUSER role.
-
For a local YugabyteDB cluster or YugabyteDB Anywhere, create a user and role with the superuser privileges using the following command:
CREATE USER ybvoyager SUPERUSER PASSWORD 'password';
If you want yb-voyager to connect to the target YugabyteDB database over SSL, refer to SSL Connectivity.
Deleting the ybvoyager user
After migration, all the migrated objects (tables, views, and so on) are owned by the ybvoyager user. You should transfer the ownership of the objects to some other user (for example, yugabyte) and then delete the ybvoyager user. Example steps to delete the user are:
REASSIGN OWNED BY ybvoyager TO yugabyte;
DROP OWNED BY ybvoyager;
DROP USER ybvoyager;
Create an export directory
yb-voyager keeps all of its migration state, including exported schema and data, in a local directory called the export directory.
Before starting migration, you should create the export directory on a file system that has enough space to keep the entire source database. Next, you should provide the path of the export directory as a mandatory argument (--export-dir) to each invocation of the yb-voyager command in an environment variable.
mkdir $HOME/export-dir
export EXPORT_DIR=$HOME/export-dir
The export directory has the following sub-directories and files:
reportsdirectory contains the generated Schema Analysis Report.schemadirectory contains the source database schema translated to PostgreSQL. The schema is partitioned into smaller files by the schema object type such as tables, views, and so on.datadirectory contains CSV (Comma Separated Values) files that are passed to the COPY command on the target YugabyteDB database.metainfoandtempdirectories are used by yb-voyager for internal bookkeeping.logsdirectory contains the log files for each command.
Prepare source-replica database
Perform the following steps to prepare your source-replica database:
-
Create
ybvoyager_metadataschema or user, and tables as follows:CREATE USER ybvoyager_metadata IDENTIFIED BY "password"; GRANT CONNECT, RESOURCE TO ybvoyager_metadata; ALTER USER ybvoyager_metadata QUOTA UNLIMITED ON USERS; --upgraded to ybvoyager_import_data_batches_metainfo_v3 post v1.6 CREATE TABLE ybvoyager_metadata.ybvoyager_import_data_batches_metainfo_v3 ( migration_uuid VARCHAR2(36), data_file_name VARCHAR2(250), batch_number NUMBER(10), schema_name VARCHAR2(250), table_name VARCHAR2(250), rows_imported NUMBER(19), PRIMARY KEY (migration_uuid, data_file_name, batch_number, schema_name, table_name) ); CREATE TABLE ybvoyager_metadata.ybvoyager_import_data_event_channels_metainfo ( migration_uuid VARCHAR2(36), channel_no INT, last_applied_vsn NUMBER(19), num_inserts NUMBER(19), num_updates NUMBER(19), num_deletes NUMBER(19), PRIMARY KEY (migration_uuid, channel_no) ); CREATE TABLE ybvoyager_metadata.ybvoyager_imported_event_count_by_table ( migration_uuid VARCHAR2(36), table_name VARCHAR2(250), channel_no INT, total_events NUMBER(19), num_inserts NUMBER(19), num_updates NUMBER(19), num_deletes NUMBER(19), PRIMARY KEY (migration_uuid, table_name, channel_no) ); -
Create a writer role for source-replica schema in the source-replica database, and assign privileges for
ybvoyager_metadataas follows:CREATE ROLE <SCHEMA_NAME>_writer_role; BEGIN FOR R IN (SELECT owner, object_name FROM all_objects WHERE owner=UPPER('<SCHEMA_NAME>') and object_type ='TABLE' MINUS SELECT owner, table_name from all_nested_tables where owner = UPPER('<SCHEMA_NAME>')) LOOP EXECUTE IMMEDIATE 'GRANT SELECT, INSERT, UPDATE, DELETE, ALTER on '||R.owner||'."'||R.object_name||'" to <SCHEMA_NAME>_writer_role'; END LOOP; END; / DECLARE v_sql VARCHAR2(4000); BEGIN FOR table_rec IN (SELECT table_name FROM all_tables WHERE owner = 'YBVOYAGER_METADATA') LOOP v_sql := 'GRANT ALL PRIVILEGES ON YBVOYAGER_METADATA.' || table_rec.table_name || ' TO <SCHEMA_NAME>_writer_role'; EXECUTE IMMEDIATE v_sql; END LOOP; END; / GRANT CREATE ANY SEQUENCE, SELECT ANY SEQUENCE, ALTER ANY SEQUENCE TO <SCHEMA_NAME>_writer_role; -
Create a user and grant the preceding writer role to the user as follows:
CREATE USER YBVOYAGER_FF IDENTIFIED BY password; GRANT CONNECT TO YBVOYAGER_FF; GRANT <SCHEMA_NAME>_writer_role TO YBVOYAGER_FF; -
If yb-voyager is installed on Ubuntu or RHEL, set the following variables on the client machine where yb-voyager is running:
export ORACLE_HOME=/usr/lib/oracle/21/client64 export LD_LIBRARY_PATH=$ORACLE_HOME/lib export PATH=$PATH:$ORACLE_HOME/bin
Create a user ybvoyager_ff for the migration with superuser privileges as follows:
CREATE USER ybvoyager_ff with password 'password' superuser;
-
Create user
ybvoyager_fffor the migration as follows:CREATE USER ybvoyager_ff with password 'password'; GRANT rds_superuser to ybvoyager_ff; -
Grant
CREATEprivilege on the source database toybvoyager_ffas follows:GRANT CREATE ON DATABASE <database_name> TO ybvoyager_ff;
Migrate your database to YugabyteDB
Proceed with schema and data migration using the following steps:
Export and analyze schema
To begin, export the schema from the source database. Once exported, analyze the schema and apply any necessary manual changes.
Export schema
The yb-voyager export schema command extracts the schema from the source database, converts it into PostgreSQL format (if the source database is Oracle or MySQL), and dumps the SQL DDL files in the EXPORT_DIR/schema/* directories.
Usage for source_db_schema
The source_db_schema argument specifies the schema of the source database.
- For Oracle,
source-db-schemacan take only one schema name and you can migrate only one schema at a time.
An example invocation of the command with required arguments is as follows:
# Replace the argument values with those applicable for your migration.
yb-voyager export schema --export-dir <EXPORT_DIR> \
--source-db-type <SOURCE_DB_TYPE> \
--source-db-host <SOURCE_DB_HOST> \
--source-db-user <SOURCE_DB_USER> \
--source-db-password <SOURCE_DB_PASSWORD> \ # Enclose the password in single quotes if it contains special characters.
--source-db-name <SOURCE_DB_NAME> \
--source-db-schema <SOURCE_DB_SCHEMA>
Refer to export schema for details about the arguments.
Analyze schema
The schema exported in the previous step may not yet be suitable for importing into YugabyteDB. Even though YugabyteDB is PostgreSQL compatible, given its distributed nature, you may need to make minor manual changes to the schema.
The yb-voyager analyze-schema command analyses the PostgreSQL schema dumped in the export schema step, and prepares a report that lists the DDL statements which need manual changes. An example invocation of the command with required arguments is as follows:
# Replace the argument values with those applicable for your migration.
yb-voyager analyze-schema --export-dir <EXPORT_DIR> --output-format <FORMAT>
The above command generates a report file under the EXPORT_DIR/reports/ directory.
Refer to analyze schema for details about the arguments.
Manually edit the schema
Fix all the issues listed in the generated schema analysis report by manually editing the SQL DDL files from the EXPORT_DIR/schema/*.
After making the manual changes, re-run the yb-voyager analyze-schema command. This generates a fresh report using your changes. Repeat these steps until the generated report contains no issues.
To learn more about modelling strategies using YugabyteDB, refer to Data modeling.
Manual schema changes
Include the primary key definition in theCREATE TABLE statement. Primary Key cannot be added to a partitioned table using the ALTER TABLE statement.
Refer to the Manual review guideline for a detailed list of limitations and suggested workarounds associated with the source databases when migrating to YugabyteDB Voyager.
Import schema
Import the schema using the yb-voyager import schema command.
Usage for target_db_schema
yb-voyager imports the source database into the public schema of the target YugabyteDB database. By specifying --target-db-schema argument during import, you can instruct yb-voyager to create a non-public schema and use it for the schema/data import.
An example invocation of the command with required arguments is as follows:
# Replace the argument values with those applicable for your migration.
yb-voyager import schema --export-dir <EXPORT_DIR> \
--target-db-host <TARGET_DB_HOST> \
--target-db-user <TARGET_DB_USER> \
--target-db-password <TARGET_DB_PASSWORD> \ # Enclose the password in single quotes if it contains special characters..
--target-db-name <TARGET_DB_NAME> \
--target-db-schema <TARGET_DB_SCHEMA>
Refer to import schema for details about the arguments.
yb-voyager applies the DDL SQL files located in the $EXPORT_DIR/schema directory to the target YugabyteDB database. If yb-voyager terminates before it imports the entire schema, you can rerun it by adding the --ignore-exist option.
Export and import schema to source-replica database
Manually, set up the source-replica database with the same schema as that of the source database with the following considerations:
-
Do not create indexes and triggers at the schema setup stage, as it will degrade performance of importing data into the source-replica database. Create them later as described in cutover to source-replica.
-
For Oracle migrations, disable foreign key constraints and check constraints on the source-replica database.
Export data from source
Begin exporting data from the source database into the EXPORT_DIR/data directory using the yb-voyager export data from source command with required arguments as follows:
# Replace the argument values with those applicable for your migration.
yb-voyager export data from source --export-dir <EXPORT_DIR> \
--source-db-type <SOURCE_DB_TYPE> \
--source-db-host <SOURCE_DB_HOST> \
--source-db-user <SOURCE_DB_USER> \
--source-db-password <SOURCE_DB_PASSWORD> \ # Enclose the password in single quotes if it contains special characters.
--source-db-name <SOURCE_DB_NAME> \
--source-db-schema <SOURCE_DB_SCHEMA> \
--export-type snapshot-and-changes
The export data from source command first ensures that it exports a snapshot of the data already present on the source database. Next, you start a streaming phase (CDC phase) where you begin capturing new changes made to the data on the source after the migration has started. Some important metrics such as number of events, export rate, and so on will be displayed during the CDC phase similar to the following:
| --------------------------------------- | ----------------------------- |
| Metric | Value |
| --------------------------------------- | ----------------------------- |
| Total Exported Events | 123456 |
| Total Exported Events (Current Run) | 123456 |
| Export Rate(Last 3 min) | 22133/sec |
| Export Rate(Last 10 min) | 21011/sec |
| --------------------------------------- | ----------------------------- |
Note that the CDC phase will start only after a snapshot of the entire interested table-set is completed. Additionally, the CDC phase is restartable. So, if yb-voyager terminates when data export is in progress, it resumes from its current state after the CDC phase is restarted.
Important
yb-voyager creates a replication slot in the source database where disk space can be used up rapidly. To avoid this, execute the Cutover to the target or End Migration steps to delete the replication slot. If you choose to skip these steps, then you must delete the replication slot manually to reduce disk usage.Caveats
- Some data types are unsupported. For a detailed list, refer to datatype mappings.
- For Oracle where sequences are not attached to a column, resume value generation is unsupported.
--parallel-jobsargument (specifies the number of tables to be exported in parallel from the source database at a time) has no effect on live migration.
Refer to export data for details about the arguments of an export operation.
The options passed to the command are similar to the yb-voyager export schema command. To export only a subset of the tables, pass a comma-separated list of table names in the --table-list argument.
get data-migration-report
Run the yb-voyager get data-migration-report --export-dir <EXPORT_DIR> command with to get a consolidated report of the overall progress of data migration concerning all the databases involved (source, target, and source-replica).
Refer to get data-migration-report for details about the arguments.
Import data to target
After you have successfully imported the schema in the target YugabyteDB database, and the CDC phase has started in export data from source (which you can monitor using the get data-migration-report command), you can start importing the data using the yb-voyager import data to target command with required arguments as follows:
# Replace the argument values with those applicable for your migration.
yb-voyager import data to target --export-dir <EXPORT_DIR> \
--target-db-host <TARGET_DB_HOST> \
--target-db-user <TARGET_DB_USER> \
--target-db-password <TARGET_DB_PASSWORD> \ # Enclose the password in single quotes if it contains special characters.
--target-db-name <TARGET_DB_NAME> \
--target-db-schema <TARGET_DB_SCHEMA> \ # Oracle only.
--parallel-jobs <NUMBER_OF_JOBS>
Refer to import data for details about the arguments.
For the snapshot exported, yb-voyager splits the data dump files (from the $EXPORT_DIR/data directory) into smaller batches. yb-voyager concurrently ingests the batches such that all nodes of the target YugabyteDB database cluster are used. After the snapshot is imported, a similar approach is employed for the CDC phase, where concurrent batches of change events are applied on the target YugabyteDB database cluster.
Some important metrics such as number of events, ingestion rate, and so on, will be displayed during the CDC phase similar to the following:
| ----------------------------- | ----------------------------- |
| Metric | Value |
| ----------------------------- | ----------------------------- |
| Total Imported events | 272572 |
| Events Imported in this Run | 272572 |
| Ingestion Rate (last 3 mins) | 14542 events/sec |
| Ingestion Rate (last 10 mins) | 14542 events/sec |
| Time taken in this Run | 0.83 mins |
| Remaining Events | 4727427 |
| Estimated Time to catch up | 5m42s |
| ----------------------------- | ----------------------------- |
The entire import process is designed to be restartable if yb-voyager terminates while the data import is in progress. If restarted, the data import resumes from its current state.
Note
The argumentstable-list and exclude-table-list are not supported in live migration.
For details about the arguments, refer to the arguments table.
Importing large datasets
When importing a very large database, run the import data to target command in a screen session, so that the import is not terminated when the terminal session stops.
If the yb-voyager import data to target command terminates before completing the data ingestion, you can re-run it with the same arguments and the command will resume the data import operation.
get data-migration-report
Run the following command with required arguments to get a consolidated report of the overall progress of data migration concerning all the databases involved (source, target, and source-replica).
# Replace the argument values with those applicable for your migration.
yb-voyager get data-migration-report --export-dir <EXPORT_DIR> \
--target-db-password <TARGET_DB_PASSWORD>
Refer to get data-migration-report for details about the arguments.
Import data to source-replica
Note that the import data to source-replica is applicable for data migration only (schema migration needs to be done manually).
The import data to source-replica refers to replicating the snapshot data along with the changes exported from the source database to the source-replica database. The command to start the import with required arguments is as follows:
# Replace the argument values with those applicable for your migration.
yb-voyager import data to source-replica --export-dir <EXPORT-DIR> \
--source-replica-db-host <HOST> \
--source-replica-db-user <USERNAME> \
--source-replica-db-password <PASSWORD> \ # Enclose the password in single quotes if it contains special characters.
--source-replica-db-name <DB-NAME> \
--source-replica-db-schema <SCHEMA-NAME> \
--parallel-jobs <COUNT>
Refer to import data to source-replica for details about the arguments.
Similar to import data to target, during import data to source-replica:
- The snapshot is first imported, following which, the change events are imported to the source-replica database.
- Some important metrics such as the number of events, events rate, and so on, are displayed.
- You can restart the command if it fails for any reason.
Additionally, when you run the import data to source-replica command, the get data-migration-report command also shows progress of importing all changes to the source-replica database. To view overall progress of the data import operation and streaming changes to the source-replica database, use the following command with required arguments:
# Replace the argument values with those applicable for your migration.
yb-voyager get data-migration-report --export-dir <EXPORT_DIR> \
--target-db-password <TARGET_DB_PASSWORD> \
--source-replica-db-password <SOURCE_REPLICA_DB_PASSWORD>
Archive changes (Optional)
As the migration continuously exports changes on the source database to the EXPORT-DIR, disk use continues to grow. To prevent the disk from filling up, you can optionally use the archive changes command with required arguments as follows:
Note
Make sure to run the archive changes command only after completing import data to source-replica. If you run the command before, you may archive some changes before they have been imported to the source-replica database.# Replace the argument values with those applicable for your migration.
yb-voyager archive changes --export-dir <EXPORT-DIR> --move-to <DESTINATION-DIR>
Refer to archive changes for details about the arguments.
Cutover to the target
Cutover is the last phase, where you switch your application over from the source database to the target YugabyteDB database.
Keep monitoring the metrics displayed on export data from source and import data to target processes. After you notice that the import of events is catching up to the exported events, you are ready to cutover. You can use the "Remaining events" metric displayed in the import data to target process to help you determine the cutover.
Perform the following steps as part of the cutover process:
-
Quiesce your source database, that is stop application writes.
-
Perform a cutover after the exported events rate ("Export rate" in the metrics table) drops to 0 using the following command:
# Replace the argument values with those applicable for your migration. yb-voyager initiate cutover to target --export-dir <EXPORT_DIR>Refer to initiate cutover to target for details about the arguments.
As part of the cutover process, the following occurs in the background:
-
The initiate cutover to target command stops the export data from source process, followed by the import data to target process after it has imported all the events to the target YugabyteDB database.
-
The export data from target command automatically starts capturing changes from the target YugabyteDB database to the source-replica database. Note that the import data to target process transforms to an
export data from targetprocess, so if it gets terminated for any reason, you need to restart process using theexport data from targetcommand as suggested in theimport data to targetoutput.Event duplication
Theexport data from targetcommand may result in duplicated events if you restart Voyager, or there is a change in the YugabyteDB database server state. Consequently, the get data-migration-report command may display additional events that have been exported from the target YugabyteDB database, and imported into the source-replica or source database. For such situations, it is recommended to manually verify data in the target and source-replica, or source database to ensure accuracy and consistency.
-
-
If there are Materialized views in the migration, refresh them using the following command:
# Replace the argument values with those applicable for your migration. yb-voyager import schema --export-dir <EXPORT_DIR> \ --target-db-host <TARGET_DB_HOST> \ --target-db-user <TARGET_DB_USER> \ --target-db-password <TARGET_DB_PASSWORD> \ # Enclose the password in single quotes if it contains special characters. --target-db-name <TARGET_DB_NAME> \ --target-db-schema <TARGET_DB_SCHEMA> \ # MySQL and Oracle only --post-snapshot-import true \ --refresh-mviews true -
Verify your migration. After the schema and data import is complete, the automated part of the database migration process is considered complete. You should manually run validation queries on both the source and target YugabyteDB database to ensure that the data is correctly migrated. A sample query to validate the databases can include checking the row count of each table.
Caveat associated with rows reported by get data-migration-report
Suppose you have the following scenario:
- import data to target command fails.
- To resolve this issue, you delete some of the rows from the split files.
- After retrying, the import data to target command completes successfully.
In this scenario, the get data-migration-report command reports an incorrect imported row count because it doesn't take into account the deleted rows.
For more details, refer to the GitHub issue #360.
Cutover to source-replica (Optional)
During this phase, switch your application over from the target YugabyteDB database to the source-replica database. As this step is optional, perform it only if the target YugabyteDB database is not working as expected.
Keep monitoring the metrics displayed for export data from target and import data to source-replica processes. After you notice that the import of events to the source-replica database is catching up to the exported events from the target YugabyteDB database, you are ready to cutover. You can use the "Remaining events" metric displayed in the import data to source-replica process to help you determine the cutover.
Perform the following steps as part of the cutover process:
-
Quiesce your target YugabyteDB database, that is stop application writes.
-
Perform a cutover after the exported events rate ("Export rate" in the metrics table) drops to 0 using the following command:
# Replace the argument values with those applicable for your migration. yb-voyager initiate cutover to source-replica --export-dir <EXPORT_DIR>Refer to cutover to source-replica for details about the arguments.
The
initiate cutover to source-replicacommand stops theexport data from targetprocess, followed by theimport data to source-replicaprocess after it has imported all the events to the source-replica database. -
Wait for the cutover process to complete. Monitor the status of the cutover process using the following command:
# Replace the argument values with those applicable for your migration. yb-voyager cutover status --export-dir <EXPORT_DIR>Refer to cutover status for details about the arguments.
Note that for Oracle migrations, restoring sequences after cutover on the source-replica database is currently unsupported, and you need to restore sequences manually.
-
Set up indexes and triggers to the source-replica database manually. Also, re-enable the foreign key and check constraints.
-
Verify your migration. After the schema and data import is complete, the automated part of the database migration process is considered complete. You should manually run validation queries on both the target and source-replica databases to ensure that the data is correctly migrated. A sample query to validate the databases can include checking the row count of each table.
Caveat associated with rows reported by get data-migration-report
Suppose you have a scenario where,
- import data to source-replica command fails.
- To resolve this issue, you delete some of the rows from the split files.
- After retrying, the import data to target command completes successfully.
In this scenario, get data-migration-report command reports incorrect imported row count; because it doesn't take into account the deleted rows.
For more details, refer to the GitHub issue #360.
End migration
To complete the migration, you need to clean up the export directory (export-dir), and Voyager state ( Voyager-related metadata) stored in the target YugabyteDB database and source-replica database.
Run the yb-voyager end migration command to perform the clean up, and to back up the schema, data, migration reports, and log files by providing the backup related flags (mandatory) as follows:
# Replace the argument values with those applicable for your migration.
yb-voyager end migration --export-dir <EXPORT_DIR> \
--backup-log-files <true, false, yes, no, 1, 0> \
--backup-data-files <true, false, yes, no, 1, 0> \
--backup-schema-files <true, false, yes, no, 1, 0> \
--save-migration-reports <true, false, yes, no, 1, 0> \
# Set optional argument to store a back up of any of the above arguments.
--backup-dir <BACKUP_DIR>
Note that after you end the migration, you will not be able to continue further. If you want to back up the schema, data, log files, and the migration reports (analyze-schema report and get data-migration-report output) for future reference, the command provides an additional argument --backup-dir, using which you can pass the path of the directory where the backup content needs to be saved (based on what you choose to back up).
Refer to end migration for more details on the arguments.
Limitations
In addition to the Live migration limitations, the following additional limitations apply to the fall-forward feature:
- Fall-forward is unsupported with a YugabyteDB cluster running on YugabyteDB Aeon.
- SSL Connectivity is unsupported for export or streaming events from YugabyteDB during
export data from target. - Export data from target supports DECIMAL/NUMERIC datatypes for YugabyteDB versions 2.20.1.1 and later.